暗黑地牢破解版
v1.2- 软件大小:2.6GB
- 更新日期:2022-11-24 11:15:16
- 软件语言:简体中文
- 软件类别:策略战棋
- 软件授权:免费版
- 软件官网:
- 适用平台:PC
本地下载
高速下载
需优先下载高速下载器,提速50%
手机扫描下载
软件介绍人气软件网友评论下载地址
ps:本站这里为大家提供的是“暗黑地牢破解版”,小编实测游戏资源文件已整合了dlc并集成了未加密补丁。

安装说明
开始游戏或者解压缩游戏时候注意关闭杀毒软件,防止误杀免DVD文件1.用WINRAR软件解压缩游戏到硬盘上
2.开始游戏
包含的DLC列表:
> Darkest Dungeon: The Soundtrack
> Darkest Dungeon: The Musketeer
> Darkest Dungeon: The Crimson Court
> Darkest Dungeon: The Shieldbreaker
> Darkest Dungeon: The Color of Madness
> Darkest Dungeon: The Butcher's Circus
配置需求
最低配置:操作系统: Windows XP
内存: 2 GB RAM
显卡: Open GL 3.2+ Compliant
存储空间: 需要 2 GB 可用空间
附注事项: 1080p, 16:9 recommended
推荐配置:
操作系统: Windows 7+
内存: 4 GB RAM
显卡: Open GL 3.2+ Compliant
存储空间: 需要 2 GB 可用空间
附注事项: 1080p, 16:9 recommended
游戏特色
1.暗黑地牢游戏中有3 种游戏模式以及 80 小时以上的游戏时间2.Steam 创意工坊 mod 整合
3.痛苦系统 — 不仅要与怪物战斗,还要与压力作战!与偏执狂、受虐狂、恐惧、非理性和许多和游戏有关的怪癖斗争!
4.惊人的手绘哥特式钢笔画风格
5.创新的基于回合制的战斗,让你与一大群的邪恶的怪物作战
6.叙事系统,为你庆祝成功…也缅怀你的失败
7.15 个(还在不断增加!)可玩的英雄职业,包括瘟疫医生、淘气鬼,甚至麻风病人!
8.扎营以疗伤或进行动员演讲。
9.在酒馆或修道院让你疲惫而惊恐的人物得到休息,以保持他们的压力不超过限度。
10.经典 CRPG 和类 Rogue 功能,包括人物永久死亡、程序生成的地下城,还有惊人的重玩性

游戏亮点
1、暗黑地牢中共15 个(还在不断增加!)可玩的英雄职业,包括瘟疫医生、淘气鬼,甚至麻风病人;2、扎营以疗伤或进行动员演讲;
3、在酒馆或修道院让你疲惫而惊恐的人物得到休息,以保持他们的压力不超过限度;
4、经典 CRPG 和类 Rogue 功能,包括人物永久死亡、程序生成的地下城,还有惊人的重玩性。
游戏操作及玩法
1,操作文字说明:H2,显示角色详细属性:鼠标右键点击
3,向左移动:A
4,向右移动:D
5,查看角色属性时左右切换:Q/E
6,使用火把:T
7,快捷栏:1、2、3、4、5
8,互动:W
一、上手指南
1,暗黑地牢开始时直接进入教程,此时的副本只有两个可探索房间和两名可操作角色。
2,游戏战斗采用回合制,属于我方英雄回合时,点击技能图标或者按下快捷键,随后选择攻击的敌方角色后即可发动技能。
3,该游戏的角色技能有一个强制要求,就是人物站位,当鼠标悬停在技能栏上就会显示,技能的详细属性,属性上方有两组圆点,一组4个,左边圆点代表施放技能需要的站位,下图技能说明只要不在最后排就可以施放技能。
4,右边红色圆点代表技能能够攻击的敌方站位,技能表示只能攻击敌方的前两名敌人。
5,某些技能有AOE伤害,可在用鼠标悬停在技能栏或者角色属性页面查看。
6,如果技能上方的红点是相连的说明是群体伤害。
二、进入副本的提示面板信息
1,火光程度,随着时间流逝、副本的探索程度会逐渐减少,越高属性越强,越低负面属性越强,敌人也会变强。
2,副本的目标。
3,英雄头像、名字、职业。
4,英雄技能、快捷键。
5,英雄属性值。
6,英雄生命值、压力值。
7,英雄装备、装备等级。
8,英雄饰品道具。
9,副本地图、携带道具。右侧有两个可点击选项用来切换显示内容。

暗黑地牢互动物品大全
游戏中存在着很多可以互动的物品,这些物品互动后有些是奖励,有些是诅咒,而且一些物品还需要特殊的互动方法,下边就给大家带来“aovwor”整理分享的游戏全互动物品一览,大家可以来看一看。公共互动物品一览

遗迹互动物品一览

兽穴互动物品一览

荒野互动物品一览

海湾互动物品一览

庭院互动物品一览

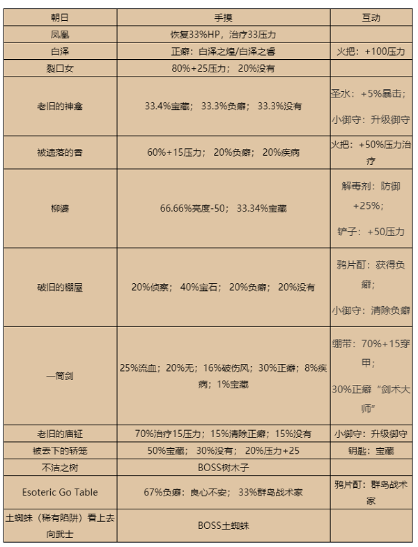
朝日互动物品一览

游戏攻略
序章:旧路1.在序章是一个教学关卡,告诉玩家具体如何操作,按A和D可以左右移动。
2.当通过地图的时候点击右下角地图中想要去的房间可以进入这个房间当中。
3.游戏的战斗为回合战斗,攻击顺序取决于角色的速度。
4.每个角色可以使用4个技能,不过每个技能却需要对应角色的站位和敌人的站位。
5.在战斗中角色是有闪避和暴击效果的,这仍跟角色本身的属性有关。
6.杀死所有敌人之后战斗结束。
7.当道路中遇见物品时,点击w可以进行互动,然后搜刮这些物品。
8.有一些角色有晕眩,可以让敌人晕眩一个回合,但是晕眩技能会被闪避很消除。
9.某些敌人死后会出现尸体,尸体有冷却时间,时间清零之后会消失,同时攻击尸体可以加快冷却时间。
10.当一个角色的血量为0的时候,角色并不会死亡,只要进行治疗这个角色仍然可以战斗。
11.游戏中的一些物品需要特殊的道具才能打开,如果强行打开的话会随机出现一些不良的状况。
12.当完成关卡的任务之后,可以选择离开关卡或者选择留在关卡。
第一关:我们就是火焰
前言:星星再一次正确了,庄园就在无边的动荡中心,邪教徒为了他们的扭曲的神聚集在一起,锣声伴随着到来的牺牲如期想起,远远低于生命,跳动的心脏脉动着满满的阴影。
1.在第一关的战前补给的时候注意一定要带足绷带,因为在第一关当中会有相当多的敌人有着流血攻击。
2.第一关的最终目标是一个叫做颤栗恐惧,血量高达162,而boss战除了颤栗恐惧以外还有一个异教徒祭司。
3.颤栗恐惧有4个技能,第一个技能叫做波动,这招是群体攻击,但是伤害很低,但是却能让队伍的阵型打乱。
4.第二个技能叫做割裂,这招攻击是攻击两个单位,同时对目标造成流血效果
5.除此之外,如果我们将异教徒祭司杀死的话,boss还会重新召唤出一个祭司出来。
6.第一关的战斗是最艰难的,因为地图中很多的怪物都会造成非常高的压力攻击,一不小心压力槽就满了,而在第一关通关之后就能得到火焰护身符的饰品。
第二关:照亮前方的道路
前言:这东西没有名字,因为它根本不需要语言,然而,那些服从于他们的家伙将获得奖励。
1.从本关开始有个非常重要饰品解锁,火焰护身符可以保护英雄减少非常多的压力攻击。
2.本关就是一个探索任务,需要在地图中找到3个铁王冠,并且激活他们
3.关卡有三个铁王冠,第一个铁王冠那里有着一个圣堂骑士战神和两个食肉犬把守
4.第二个铁王冠有着一个圣堂骑士刺客和两个珊瑚虫把守。
5.第三个铁王冠有着一个圣殿骑士战神和一个圣殿骑士刺客把守。
第三关:野兽肚子
前言:无尽头的岩石大厅只有前厅!这个生物打的难以估计,必须从内部战斗,超越极限,接受这可怕的事实,五门之门,令人疯狂的缝隙前往超越人类认知的区域。
1.本关卡是游戏中最长的关卡,没有之一,光是从给我们4捆柴火就能看出这个关卡的变态程度。
2.这个关卡的目标是激活一个轨迹灯塔,这个灯塔其实就在地图的最中央,进图之后一直往中心走即可。
3.轨迹灯塔并不需要火把来点燃。
最终关:地狱就在心中
1.本关的流程不长,并且也不需要带火把和食物,只需要带绷带和抗毒剂即可。
2.在这一关当中时没有灯光的,并且本关只有两个房间,并且中途不会触发战斗。
3.在地图中可以遇见古人,与之对话才能继续前进。
4.古人:在我所有可怕的研究中,我寻求的是一瞥邪恶的背后——些许真理,我在这找到了他,在那一刻,头脑爆破实现,我不再是人咧,而是变成了先去,成为了爬行混乱。
5.古人:生命以生命为食,在你追求家族救赎的时候,你消耗追随你的人,你在这么做的时候,你强化食物的化身——加快结束!这应该就是。。。你在这里的原因。
6.古人:我们永远被锁在这里,你和我,在世界尽头,放松自己,唤醒食物,拥抱我们内心不可言喻的巨大丑陋。
7.boss战——黑暗之心
第一形态
这个boss有着3个形态,最初的形态为古人。
第一形态的boss会使用3种技能,第一种是完美复制,会复制出自己的分身。
第2个技能叫随机复制,随机复制有很大几率会召唤出。
第3个技能叫做时间会治愈一切,他会恢复所有复制人的血量。
8.完美复制的复制人血量为36,可以使用3个技能,一个技能叫做我们是一样的,会攻击一个单位,伤害不高,但是会有压力伤害。
第二招叫做他会挑选,这招可以造成流血攻击。
第三招叫团聚,这招会召唤深渊的触手,伤害不高,但是却能提供降低伤害和防御的debuff,而缺陷复制的复制人只有使用一个技能,是我们是一样的。
9.古人的血量只有5点,但是古人的本体是无敌的,我们不能对他造成直接伤害,想要对古人造成伤害,必须杀死缺陷复制的复制人才能对古人造成1点伤害。
第二形态
10.当把第一形态的古人消灭之后将会触发第二形态,这个形态的古人血量变成了252点,但是本身有的血量只有151点,这场战斗会出现3个绝对虚无,绝对虚无有999点血量,并且有999点闪避,所以根本就是无敌的存在。
11.这个阶段的古人会使用3个技能,第一个技能叫做把他们全部消灭,对全体目标造成伤害,第二招叫徒劳拥抱,这招基本没伤害,但是却有超高的压力伤害。
12.第三招叫做重新设计他们,这招就是第一个技能的缩减版,对两个单位造成巨额伤害,这场战斗的关键就是要有强有力的后排输出和前排输出,可以在任何地点对古人造成伤害,这个阶段的古人是没有无敌状态的,所以最好使用强力的攻击。
第三形态
13.当把第二形态的古人杀死之后,即可触发第三形态,这个形态的boss没有任何攻击能力。
14.这个阶段就是福利阶段,这个阶段敌人不仅不能攻击,我们的攻击还能造成吸血效果,但是会被感染枯萎效果。
15.当我们将boss的血量打到百分之10的时候,boss会使用飞升技能,飞升技能使用之后将会触发第四形态。
16.最后一个阶段中的boss有着4个技能,最可怕的技能是来见的创造者,这招触发之后,会让我们选择一个角色。
17.随后boss会直接秒杀掉这个角色,无视血量和防御直接即死的攻击,所以一定选择状态最差的哪一个角色。
18.第二个技能叫分裂,攻击一个单位,造成大量伤害,还会触发很高的压力伤害,并且还能造成枯萎效果。
19.第三个技能叫请了解,这个技能完全就是压力伤害,一次甚至能造成40多点的压力。
20.第四个技能叫做穿刺,这招可以对单体造成伤害,还会造成流血效果。
21.最终阶段的boss只有252点血,并且防御力很低,只要疯狂输出即可轻松斩杀。
22.在触发来见你的创造者技能的时候,尽量选择状态不好或者已经陷入负面状态的角色送走。
23.如果输出给力的话,基本可以在boss使用两次秒杀技能之后可以解决掉它。

其他版本下载
人气软件
-
魔王大人击退勇者吧中文版 616.2MB
/简体中文 -
气球塔防6中文 812MB
/简体中文 -
三国群英传8中文 3.67GB
/简体中文 -
三国志14威力加强版豪华版 18.55GB
/简体中文 -
炉石传说电脑版 2.01MB
/简体中文 -
文明6中文 11.64GB
/简体中文 -
王国风云3 2.11GB
/简体中文 -
火焰审判(Trials of Fire)中文 1.61GB
/简体中文 -
爱丽丝与巨人中文 380.3MB
/简体中文 -
部落与弯刀中文 929MB
/简体中文
查看所有评论>>网友评论
欺诈之地中文 免安装绿色版
三国志猛将传
奇妙探险队2中文
末日世界隔离中文(附游戏攻略)
永恒之柱中文免安装版
末日地带与世隔绝中文(附游戏攻略)
祖先遗产(Ancestors Legacy)中文
北境之地中文








